Voltage Controlled Buck Converter: A Comprehensive Guide

P.Educativa 13 views
Voltage Controlled Buck Converter: A Comprehensive Guide

Voltage Controlled Buck Converter: A Comprehensive Guide

Hey everyone! Today, we’re diving deep into the awesome world of voltage controlled buck converters . If you’re into electronics, tinkering with power supplies, or just curious about how voltage gets stepped down efficiently, you’ve come to the right place. We’re going to break down what these converters are, how they work, why they’re super important, and touch upon some key aspects that make them a go-to solution for many power management challenges. So, buckle up, grab your favorite beverage, and let’s get this power party started!

Understanding the Basics: What Exactly is a Buck Converter?

Alright guys, let’s start with the absolute fundamentals. First off, what’s a buck converter ? In simple terms, it’s a type of DC-to-DC converter that steps down voltage. Think of it like a water pressure reducer, but for electricity. You have a higher voltage coming in, and you want a lower, more manageable voltage going out. What makes buck converters so cool is their efficiency. Unlike linear regulators, which basically waste the excess voltage as heat (super inefficient, right?), buck converters use a switching technique to reduce the voltage with minimal power loss. This switching is done by components like inductors, capacitors, diodes, and most importantly, a switch (usually a MOSFET or a transistor). The magic happens because these components are switched on and off at high frequencies, allowing energy to be stored and released in a controlled manner, thereby reducing the overall voltage. It’s like flicking a switch on and off really fast to control how much power gets through – pretty neat, huh?

The “Voltage Controlled” Twist: How It Works

Now, let’s add that crucial “voltage controlled” part to the mix. A voltage controlled buck converter is essentially a buck converter where the output voltage is regulated by controlling the duty cycle of the switching element. What’s the duty cycle, you ask? Imagine that switch turning on and off. The duty cycle is the fraction of time the switch is on within a given period. If the switch is on for half the time and off for half the time, that’s a 50% duty cycle. If it’s on for 80% of the time, that’s an 80% duty cycle. The clever part is that by adjusting this duty cycle, we can precisely control the average output voltage. A higher duty cycle means more energy is transferred, resulting in a higher output voltage (up to a limit, of course), and a lower duty cycle means less energy transfer and a lower output voltage. So, how do we control this duty cycle? That’s where the “voltage controlled” aspect really shines. The converter uses a control loop that constantly monitors the output voltage. If the output voltage deviates from the desired setpoint (say, it drops a bit), the control circuit automatically adjusts the duty cycle to bring it back up. Conversely, if the voltage starts to creep up, the duty cycle is reduced. This feedback mechanism is what makes the voltage controlled buck converter so stable and reliable, ensuring you get the exact voltage you need, consistently.

Why Are Voltage Controlled Buck Converters So Important?

Guys, the importance of voltage controlled buck converters cannot be overstated. They are the unsung heroes in countless electronic devices. Think about your smartphone, your laptop, your gaming console – they all run on different voltage levels, and the batteries usually provide a single voltage source. Buck converters are the workhorses that step down that battery voltage to the various lower voltages required by different components within the device. Without them, these complex electronics simply wouldn’t function. They are crucial for power efficiency, which directly translates to longer battery life in portable devices. Imagine your phone dying in an hour because its voltage regulator is a power hog – nobody wants that! Furthermore, the precise voltage regulation they offer is essential for the stability and performance of sensitive electronic components. Microprocessors, memory chips, and display drivers all have specific voltage requirements, and maintaining those voltages within tight tolerances is critical for their operation. Off-the-shelf power supplies might provide a fixed voltage, but in dynamic systems where the load current can change rapidly, a voltage controlled buck converter’s ability to adapt and maintain the target voltage is invaluable. They are used everywhere, from high-power industrial applications to tiny IoT devices, making them a cornerstone of modern power electronics.

Key Components and Their Roles

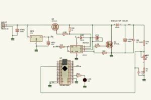
Let’s get a bit more technical, shall we? To really appreciate how a voltage controlled buck converter works, we need to understand its main players. The switching element , typically a MOSFET, is the heart of the operation. It’s like the gatekeeper, rapidly turning the input voltage on and off. Then we have the inductor (L) . This is a crucial energy storage component. When the switch is on, the inductor stores energy in its magnetic field. When the switch turns off, the inductor releases this stored energy, smoothing out the current and helping to deliver a more stable output. Next up is the diode (D) , often a Schottky diode for its fast switching speed and low forward voltage drop. It acts as a freewheeling path for the inductor current when the main switch is off, ensuring continuous current flow. The output capacitor © is another vital energy storage component. It smooths out the voltage ripples generated by the switching action, providing a clean, DC output voltage to the load. Finally, we have the control circuit . This is the brain! It typically includes an error amplifier and a pulse-width modulator (PWM) or similar logic. The error amplifier compares the actual output voltage to a reference voltage. If there’s a difference, it signals the PWM to adjust the duty cycle of the switching element, thereby correcting the output voltage. All these components work in harmony, orchestrated by the control circuit, to efficiently step down the voltage.

The Control Loop: The “Voltage Controlled” Brain

Now, let’s zoom in on the real star of the show: the control loop in a voltage controlled buck converter . This is what truly makes it “voltage controlled” and allows for precise regulation. The fundamental idea is feedback. You can’t just turn the switch on and off randomly and expect a stable output voltage. You need to know what the output voltage is and compare it to what you want it to be. So, how does this feedback loop work its magic? It usually starts with a voltage divider that samples the output voltage. This sampled voltage is then fed into an error amplifier . The error amplifier’s job is pretty straightforward: it compares the sampled output voltage to a stable internal reference voltage. If the output voltage is too high, the error amplifier outputs a signal indicating this. If it’s too low, it outputs a different signal. This error signal is then used to modulate the duty cycle of the PWM signal that drives the switching transistor. If the output voltage is too high, the error signal tells the PWM to decrease the duty cycle (turn the switch off for longer). If the output voltage is too low, the error signal tells the PWM to increase the duty cycle (turn the switch on for longer). This continuous cycle of sensing, comparing, and adjusting ensures that the output voltage remains remarkably stable, even if the input voltage fluctuates or the load connected to the output changes its demand for current. It’s this sophisticated dance between components that guarantees the consistent performance we rely on.

Different Types of Voltage Controlled Buck Converters

While the core principle remains the same, there are actually a few flavors of voltage controlled buck converters out there, each with its own nuances. The most common distinction is between analog controlled and digital controlled (or PWM controlled) types. In analog control, the feedback loop and duty cycle modulation are handled by analog circuits, like op-amps and comparators. These can be very fast and efficient, often found in applications requiring rapid response times. On the other hand, digital control uses microcontrollers or digital signal processors (DSPs) to implement the control loop. This offers incredible flexibility, allowing for complex algorithms, advanced features like soft-start, overcurrent protection, and even communication capabilities. You can reprogram them easily to meet changing requirements. Then you have variations based on how the switching is managed, such as asynchronous (using a diode) and synchronous (using another MOSFET instead of a diode) buck converters. Synchronous converters are generally more efficient, especially at lower output voltages, because the MOSFET has a lower voltage drop than a diode. The choice between these types often depends on the specific application’s requirements for efficiency, cost, size, and control complexity. It’s like choosing the right tool for the job – each type has its strengths!

Applications Galore: Where You’ll Find Them

Seriously guys, if you look around, voltage controlled buck converters are absolutely everywhere! In your laptops and computers , they are essential for stepping down the main battery voltage to the numerous lower voltages needed by the CPU, RAM, GPU, and other components. Each of these components often requires a different, highly regulated voltage, and buck converters are the most efficient way to achieve this. Smartphones and tablets rely heavily on them to manage power from their Li-ion batteries, ensuring that the display, processor, Wi-Fi, and various sensors get their required voltages while maximizing battery life. LED lighting is another massive application area. High-power LEDs need specific, stable current and voltage to operate correctly and efficiently. Buck converters are used to drive these LEDs, often with sophisticated control for dimming. In the automotive industry , they are used to power various electronic systems in cars, from infotainment systems to engine control units, converting the car’s 12V system to the required lower voltages. Even in industrial automation and power supplies , they play a critical role in creating efficient, adjustable power rails. The ability to precisely control and adjust the output voltage makes them perfect for applications where a range of voltage outputs might be needed or where efficiency is paramount. They are the silent enablers of so much of the technology we use daily.

Advantages and Considerations

Let’s talk about why engineers love voltage controlled buck converters . The biggest win? High efficiency . Compared to linear regulators, they can achieve efficiencies of 80-95% or even higher, which means less wasted energy as heat and longer battery life. They also offer excellent voltage regulation , meaning the output voltage stays very close to the desired setpoint, regardless of input voltage or load changes. Plus, they are highly versatile . With adjustable output voltages and the ability to handle a wide range of input and output currents, they can be tailored to countless applications. However, it’s not all sunshine and rainbows. One key consideration is the complexity . They involve more components than linear regulators and require careful design to ensure stability and minimize electromagnetic interference (EMI) due to the high-frequency switching. The switching noise is another factor; while capacitors help smooth it out, some ripple voltage is always present, which might be an issue for ultra-sensitive analog circuits. Finally, cost can be a factor, especially for very simple applications where a basic linear regulator might suffice. But for most modern power management needs, the advantages of efficiency and regulation far outweigh these considerations.

The Future of Voltage Controlled Buck Converters

What’s next for these powerhouses? The trend is definitely towards higher efficiency and smaller form factors . Engineers are constantly developing new switching topologies and employing advanced semiconductor materials like Gallium Nitride (GaN) and Silicon Carbide (SiC) to create converters that are not only smaller but also operate at even higher frequencies with lower losses. Digital control is becoming increasingly dominant, offering greater flexibility, intelligence, and integration. Imagine converters that can actively monitor their own performance, communicate with other devices, and adapt their operating parameters on the fly. We’re also seeing a push towards integrated solutions , where the controller, power switches, and even some passive components are all packed into a single tiny package (System-in-Package or SiP). This makes design easier for engineers and allows for even more compact end products. As energy efficiency becomes ever more critical for environmental reasons and for extending the life of battery-powered devices, the role of advanced voltage controlled buck converters will only continue to grow and evolve. They’re not just stepping stones; they’re the future of efficient power delivery, guys!

So there you have it! A deep dive into the fascinating world of voltage controlled buck converters. They’re essential, they’re efficient, and they’re constantly getting better. Hope this cleared things up and got you excited about the power behind the gadgets we use every day. Keep experimenting, keep learning, and I’ll catch you in the next one!