UKCA Marking: Your Essential Guide
UKCA Marking: Your Essential Guide
Alright guys, let’s talk about UKCA Marking ! If you’re in the business of manufacturing or supplying products that are intended for sale in Great Britain (that’s England, Scotland, and Wales, folks), then this is something you absolutely need to get your head around. The UKCA (UK Conformity Assessed) marking is essentially the UK’s own product safety certification mark, introduced after Brexit. It signifies that a product meets the UK’s health, safety, and environmental protection requirements. Think of it as the UK’s answer to the CE marking, which is used within the European Union. Understanding the UKCA Marking requirements is crucial to ensure your products can legally enter and be sold in the UK market without any hiccups. This guide is designed to break down the complexities, making it easier for you to navigate the process and ensure your products are compliant. We’ll cover what it is, who needs it, when you need it, and how to go about getting it. So, grab a cuppa, get comfy, and let’s dive deep into the world of UKCA marking, making sure you’re up to speed and your business stays on the right side of the regulations. It’s not just about ticking boxes; it’s about ensuring your products are safe for consumers and that your business operates smoothly in the post-Brexit landscape. We’re going to explore the nitty-gritty, from understanding the applicable legislation to the actual steps involved in conformity assessment. Whether you’re a small startup or a large corporation, this information is vital. We’ll aim to demystify the jargon and provide practical advice so you can confidently approach UKCA marking. Remember, compliance isn’t just a legal obligation; it’s a testament to your commitment to product quality and consumer safety, which ultimately builds trust and strengthens your brand reputation. So let’s get started on this important journey together!
Table of Contents
- What Exactly is UKCA Marking?
- Who Needs to Use the UKCA Mark?
- When Do You Need UKCA Marking?
- The Transition Period and What It Means
- What Happens if You Don’t Comply?
- How to Get UKCA Marking?
- Step 1: Identify Applicable UK Legislation
- Step 2: Identify Applicable UK Standards
- Step 3: Undertake Conformity Assessment
- Step 4: Draw Up UK Declaration of Conformity
- Step 5: Affix the UKCA Mark
- Keep Up-to-Date!
What Exactly is UKCA Marking?
So, what is this UKCA Marking , you might be asking? Well, in simple terms, it’s the new product marking required for goods placed on the market in Great Britain. It demonstrates that your product conforms to the relevant UK legislation, essentially saying, “Hey, this product is safe and meets all the necessary standards!” This marking replaced the CE marking for most goods placed on the market in Great Britain from January 1, 2023. However, there was a transition period, allowing businesses to continue using CE marking in many cases until December 31, 2024. But guys, the clock is ticking, and from January 1, 2025, the UKCA mark will be mandatory for these products. It’s super important to be aware of these dates to avoid any last-minute scrambles. The UKCA mark is applied by the manufacturer, and it means they take full responsibility for the product’s conformity with all applicable legal requirements. This isn’t something you can just slap on; it involves a rigorous process of conformity assessment. This process might include self-declaration by the manufacturer or assessment by a UK-based approved body, depending on the product type and the risks involved. The specific requirements will vary depending on the product category, as different regulations cover different types of goods, such as toys, electronics, machinery, and medical devices. Each of these categories has its own set of specific UKCA marking rules and standards that must be met. It’s crucial to identify which UK regulations apply to your specific product. You’ll need to determine if your product falls under the scope of UKCA marking and, if so, which specific pieces of legislation govern it. For example, if you’re selling electrical equipment, you’ll need to comply with the relevant electrical safety regulations. If you’re dealing with toys, specific safety standards for toys will apply. The government provides guidance on which regulations apply to which products, and it’s your responsibility as a manufacturer or importer to find and understand these. The UKCA mark itself is a distinct logo that needs to be affixed to the product, its packaging, or an accompanying document, depending on the specific regulation. Its size, proportion, and appearance are also regulated, so you need to get it right visually as well. Don’t underestimate the importance of this visual representation of compliance; it’s the first thing regulators and consumers will look for.
Who Needs to Use the UKCA Mark?
So, who exactly is on the hook for getting this UKCA Marking sorted? Primarily, it’s manufacturers who are placing their goods on the market in Great Britain. If you make the product and sell it within England, Scotland, or Wales, then this mark is your responsibility. But it’s not just about the manufacturers based in the UK. If you’re an importer bringing goods from outside the UK (including from the EU) into Great Britain, you also need to ensure that the products you’re importing carry the UKCA mark. In essence, you’re taking on the role of the manufacturer in the eyes of UK regulations when you import. This means you need to make sure that the product has undergone the correct conformity assessment, that the necessary documentation is in order, and that the UKCA mark is correctly applied. It’s a significant responsibility, and you can’t just assume that because a product has a CE mark, it’s automatically compliant for the UK market after the transition period. We’re talking about taking responsibility for product safety and conformity in the UK. This applies to a vast range of products, from simple consumer goods like toys and electronics to more complex items like industrial machinery and medical devices. There are very few product categories that are exempt. So, if you’re involved in the supply chain – whether you’re designing, manufacturing, importing, or even distributing – you need to be aware of your obligations. For businesses that previously relied on CE marking for the EU market, the transition to UKCA marking means reassessing their conformity assessment procedures. You’ll need to check if your existing conformity assessment procedures are still valid for the UK market or if you need to engage with a UK-based approved body. The key takeaway here is that if your product is intended for sale in Great Britain and falls under UK legislation that requires conformity assessment, you likely need to implement UKCA marking. Don’t assume you’re exempt; always verify the specific requirements for your product category. It’s about ensuring your products meet the legal safety and performance standards set by the UK government, safeguarding consumers and maintaining market access.
When Do You Need UKCA Marking?
This is a really important question, guys: When do you need UKCA Marking ? The short answer is: it depends on when your product was placed on the market and which sector it falls into. The UKCA marking officially came into effect on January 1, 2021. However, to ease the transition for businesses, the UK government allowed for a grace period. For most products that required a CE mark before Brexit, you could continue to use the CE mark for placing goods on the market in Great Britain until December 31, 2022. Then, this deadline was extended to December 31, 2024. This means that until December 31, 2024, you can generally still use the CE marking for goods placed on the market in Great Britain, provided they meet the EU requirements. But, and this is a big but, if your product has undergone conformity assessment by a UK body and you want to show it meets UK requirements, you can affix the UKCA mark now . Furthermore, if your product is only intended for the UK market and not the EU market, you should have been using the UKCA mark from January 1, 2021. From January 1, 2025, however, the situation becomes much clearer and more stringent. From this date, the CE marking will not be accepted for most products placed on the market in Great Britain. Any products that fall under the scope of UK legislation requiring conformity assessment will need to bear the UKCA mark. This means that if you are manufacturing or importing goods for the Great British market, and these goods require a conformity assessment procedure, you must ensure they have the UKCA mark applied by this deadline. There are some specific exceptions, particularly for certain medical devices, where the deadlines might be extended further or different rules apply. It’s always best practice to check the latest government guidance for your specific product type. The key message here is to plan ahead. Don’t wait until the last minute. Start assessing your products now to determine their conformity requirements for the UK market and prepare for the mandatory UKCA marking from 2025. It’s about proactive compliance to ensure continued market access and avoid costly disruptions to your business operations. The transition is real, and preparing now is the smartest move you can make.
The Transition Period and What It Means
Let’s break down this transition period for UKCA Marking a bit more, guys, because it’s caused quite a bit of confusion. As mentioned, the original plan was for the CE mark to stop being accepted in Great Britain at the end of 2022. But, in a move to support businesses navigating the changes, the government extended this deadline. So, as it stands now, until December 31, 2024 , you can generally continue to use the CE marking to place goods on the Great British market, as long as the product conforms to the EU requirements that were in place at the time. This also means that if your product has undergone conformity assessment by an EU-recognised notified body, that assessment is still valid for placing the product on the UK market during this transition period. However, there’s a crucial point: if your product only requires UK conformity assessment and not EU conformity assessment, you should be using the UKCA mark already. The extension primarily benefits products that previously relied on CE marking and were intended for both EU and UK markets. From January 1, 2025 , this grace period ends for most products. From this date, the CE marking will no longer be accepted as a valid conformity marking for products placed on the Great British market. You will need to have the UKCA mark in place. This means that any product placed on the market after December 31, 2024, must comply with UK requirements and bear the UKCA mark. For businesses that have already completed UK conformity assessment and affixed the UKCA mark, this is perfectly fine. But for those still relying on CE marking, now is the time to act. You need to ensure that your products undergo the relevant UK conformity assessment procedures, that you draw up the necessary UK declaration of conformity, and that you correctly affix the UKCA mark. This might involve engaging with a UK-based approved body if your product requires third-party assessment. It’s essential to understand that the UKCA marking process is distinct from the CE marking process, even if the technical requirements are often similar initially. The key difference lies in who assesses conformity and what documentation is required. So, use this remaining time wisely to get your ducks in a row. Don’t get caught out by the deadline – start planning your transition to UKCA marking now to ensure your products can continue to be legally sold in Great Britain from 2025 onwards. It’s about future-proofing your business.
What Happens if You Don’t Comply?
Okay, let’s get real for a sec, guys. What happens if you completely ignore the UKCA Marking rules or miss the deadline? It’s not pretty, believe me. Non-compliance can lead to some serious consequences that could really hurt your business. First off, the most immediate impact is that your products simply won’t be allowed to be sold in Great Britain. Trading standards officers and market surveillance authorities have the power to stop the sale of non-compliant products. This means your goods could be seized, or you could be issued with an immediate prohibition notice, preventing you from selling them. Imagine all the hard work, investment, and stock you have tied up in those products – all of it potentially going to waste. Beyond just stopping sales, you could face hefty fines. These fines can vary significantly depending on the severity of the non-compliance and the specific regulations broken, but they can easily run into thousands or even tens of thousands of pounds. For smaller businesses, such a fine could be catastrophic. Furthermore, non-compliance can seriously damage your brand’s reputation. If your products are found to be unsafe or non-compliant, word gets around fast. Consumers lose trust, and retailers might be hesitant to stock your products in the future. This loss of trust is incredibly hard to regain and can have long-term detrimental effects on your business. In some cases, especially if a non-compliant product leads to harm or injury, there could even be legal action taken against the manufacturer or importer, including potential liability claims. You might also face requirements to recall products from the market, which is not only costly in terms of logistics and replacement but also damaging to your reputation. So, the message is clear: taking the time to understand and implement UKCA Marking requirements is not just a bureaucratic hurdle; it’s essential for business continuity, financial stability, and maintaining consumer confidence. It’s far better to invest in compliance upfront than to face the severe repercussions of non-compliance down the line. Don’t risk it; get it sorted.
How to Get UKCA Marking?
Alright, let’s move on to the practical bit: How do you get UKCA Marking ? This process can seem daunting, but if you break it down, it’s manageable. The core idea is to demonstrate that your product meets the applicable UK standards. Here’s a general roadmap, but remember, the specifics can vary greatly depending on your product type:
Step 1: Identify Applicable UK Legislation
First things first, guys, you must identify which UK regulations apply to your specific product. The UK government publishes lists of relevant legislation for different product categories. You can usually find this information on the GOV.UK website. This might include regulations covering general product safety, electrical safety, machinery safety, toy safety, etc. For example, if you’re selling a new toaster, you’ll need to check the regulations for domestic appliances. If it’s a kids’ toy, you’ll need to comply with the UK Toy Safety Regulations. This step is foundational; without knowing the rules, you can’t possibly meet them. You need to be precise here, as applying the wrong standards can lead to non-compliance and all the nasty consequences that follow. Don’t guess; research thoroughly. Look for specific UK government guidance documents related to your product sector. These documents often clarify the scope of the legislation and the specific requirements that need to be met.
Step 2: Identify Applicable UK Standards
Once you know the legislation, the next step is to identify the specific UK standards that your product must meet. These are often referred to as ‘designated standards.’ These standards provide the technical specifications and testing methodologies that demonstrate conformity with the legal requirements. For many product types, these designated standards are harmonised with EU standards, but they are now published by UK standards bodies. You need to ensure you’re using the correct UK versions of these standards. Again, the GOV.UK website is your best friend here. They will list the designated standards that can be used to show compliance with the relevant UK legislation. Using outdated or incorrect standards is a common pitfall, so double-check! The key is that compliance with these standards is presumed to demonstrate conformity with the essential requirements of the legislation. While you can technically deviate from a designated standard if you can prove your product meets the essential safety requirements by other means, it’s significantly more complex and usually requires third-party assessment. Sticking to the designated standards is generally the most straightforward route.
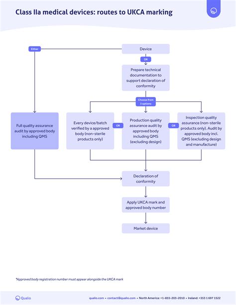
Step 3: Undertake Conformity Assessment
This is where you actually prove your product meets the standards. The process for this is called conformity assessment. The level of conformity assessment required depends on the risk associated with your product. Low-risk products might only require you to do a self-assessment, meaning you, as the manufacturer, can declare conformity. This usually involves internal production controls and testing. However, for higher-risk products (like certain types of machinery, medical devices, or toys), you’ll likely need to involve a UK Approved Body . These are independent organisations designated by the UK government to carry out conformity assessments. They will test your product and review your documentation to confirm it meets the required standards. You’ll receive a certificate of conformity from them if successful. You absolutely need to figure out which category your product falls into. The legislation itself will specify whether third-party assessment is mandatory. This is a critical step that determines the validity of your UKCA mark. Don’t cut corners here; ensure the assessment is thorough and conducted by a competent body if required.
Step 4: Draw Up UK Declaration of Conformity
Once you’ve successfully completed the conformity assessment (whether it’s self-declaration or via an approved body), you need to create a UK Declaration of Conformity (DoC) . This is a legally important document where you, the manufacturer or importer, declare that your product complies with all the applicable UK legislation. It’s essentially your formal statement of compliance. The DoC must include specific information, such as your company details, the product details, the legislation and standards you’ve complied with, and the name and signature of the person authorised to sign it. If a UK Approved Body was involved in the conformity assessment, their details will also need to be included. This document is crucial evidence that you have taken the necessary steps to ensure your product meets UK requirements. You must keep this document for a minimum of 10 years after you last manufactured or imported the product, as it may be requested by market surveillance authorities. Think of it as the ultimate proof of your due diligence. Ensure all the information is accurate and complete; any errors could invalidate your declaration and put your product at risk of being deemed non-compliant.
Step 5: Affix the UKCA Mark
Finally, after all the above steps are completed and you have a valid UK Declaration of Conformity, you can legally affix the UKCA Mark to your product. The UKCA mark must be clearly visible, legible, and indelible. It needs to be placed on the product itself, on its packaging, or on an accompanying document, depending on the specific legislation. For most products, it needs to be on the product itself. The size and proportions of the UKCA mark are also regulated, so make sure you adhere to the official specifications. If you are using a UK Approved Body, they may also require the UKCA mark to be accompanied by their identification number. Remember, the UKCA mark signifies that you (the manufacturer or importer) take full responsibility for the product’s compliance. It’s the visible sign that your product meets the required UK health, safety, and environmental standards. Don’t apply it prematurely; it must only be affixed after all the preceding steps have been successfully completed. It’s the final stamp of approval, signifying your product is ready for the Great British market.
Keep Up-to-Date!
Navigating UKCA Marking can feel like a complex maze, but staying informed is your best weapon. The regulations and guidance surrounding UKCA marking can evolve, especially as the UK continues to refine its regulatory framework post-Brexit. It’s absolutely essential to regularly check the official sources, primarily the GOV.UK website, for the latest updates, guidance documents, and any changes to legislation or deadlines. Don’t rely on outdated information. Businesses that stay proactive and informed are the ones that will successfully adapt and thrive. Make it a habit to revisit the requirements periodically, especially if you introduce new products or make significant changes to existing ones. Understanding and implementing UKCA Marking is vital for ensuring your products can be legally sold in Great Britain, protecting consumers, and maintaining your business’s integrity and market access. Stay vigilant, stay compliant, and keep your business moving forward!