Social Security Disability: Process Flow Chart Explained

P.Educativa 147 views
Social Security Disability: Process Flow Chart Explained

Social Security Disability: Process Flow Chart Explained

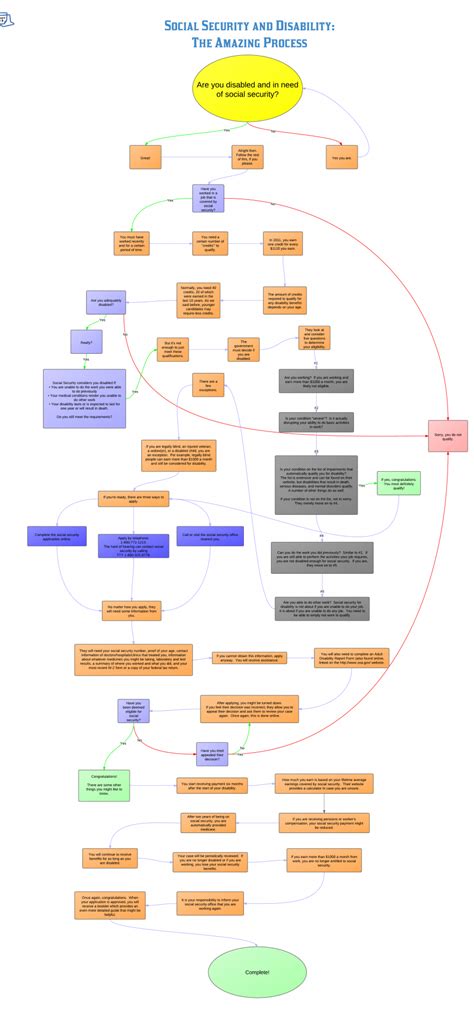
Navigating the Social Security Disability Insurance (SSDI) process can feel like trying to find your way through a maze, right? Guys, you’re not alone! Many people find the system complex and confusing. That’s why understanding the process flow is super important. In this article, we’re going to break down the Social Security Disability process flow chart in a way that’s easy to understand. We’ll cover everything from the initial application to what happens if you need to appeal a decision. Let’s dive in and make this process a little less daunting!

Understanding the Initial Application

The initial application is where your journey for Social Security Disability benefits begins. It’s absolutely crucial to get this step right because it sets the stage for everything that follows. When you apply, you’re essentially telling the Social Security Administration (SSA) that you have a medical condition that prevents you from working. This isn’t just a simple form; it requires detailed information about your medical history, work experience, and daily activities. Accuracy and completeness are key here.

First off, gather all your medical records . This includes doctor’s reports, hospital records, lab results, and any other documentation that supports your claim. The more evidence you can provide about your medical condition, the stronger your application will be. Make sure your medical records clearly describe the nature of your illness or injury, how it affects your ability to function, and any treatments you’ve received.

Next, you’ll need to provide information about your work history . The SSA wants to know what kind of jobs you’ve held in the past, how long you worked at each job, and what your job duties were. This helps them determine whether your medical condition prevents you from doing the kind of work you’ve done before. Be as detailed as possible when describing your job duties, including any physical or mental demands of the job.

Finally, be prepared to answer questions about your daily activities . The SSA wants to understand how your medical condition affects your ability to perform everyday tasks, such as cooking, cleaning, shopping, and personal care. This information helps them assess the severity of your disability and how it impacts your overall functioning. Be honest and specific in your responses, and don’t exaggerate or downplay your limitations.

Submitting a complete and accurate application can significantly increase your chances of being approved for Social Security Disability benefits. Take your time, gather all the necessary information, and don’t hesitate to seek help from a disability advocate or attorney if you need it. Remember, this is the first step in a potentially long process, so starting off on the right foot is essential.

The Review Process: DDS and Medical Evaluations

Once you’ve submitted your initial application, the review process kicks into gear. This involves a thorough evaluation of your medical condition and how it impacts your ability to work. The Social Security Administration (SSA) doesn’t handle this part directly; instead, they work with state agencies known as Disability Determination Services (DDS). DDS is responsible for gathering medical evidence and making a determination about whether you meet the SSA’s definition of disability.

The first step in the review process is the gathering of medical evidence . DDS will request your medical records from the doctors, hospitals, and clinics you’ve listed on your application. They may also ask you to undergo additional medical evaluations or tests to further assess your condition. It’s really important to cooperate with DDS and provide them with all the information they need. If you fail to do so, it could delay or even jeopardize your claim.

After gathering all the necessary medical evidence, DDS will evaluate your condition based on the SSA’s guidelines. They’ll consider the severity of your impairment, how it affects your ability to perform basic work activities, and whether it meets the criteria for a specific listing in the SSA’s Listing of Impairments. The Listing of Impairments is a catalog of medical conditions that the SSA considers to be so severe that they automatically qualify a person for disability benefits.

If your condition doesn’t meet the criteria for a listing, DDS will then assess your residual functional capacity (RFC) . Your RFC is a measure of what you’re still capable of doing despite your limitations. DDS will consider your physical and mental abilities, as well as any environmental restrictions, such as the need to avoid exposure to certain substances or conditions. Based on your RFC, DDS will determine whether you can still perform your past work or any other type of work.

The review process can take several months, so be patient. DDS may need to contact your doctors multiple times or schedule additional medical evaluations. If you have any new medical information or if your condition changes during the review process, be sure to notify DDS immediately. Keeping them informed can help ensure that they have the most up-to-date information when making their determination.

Understanding the Disability Determination

After the Disability Determination Services (DDS) completes its review, a disability determination is made. This is a crucial point in the process, as it determines whether your application for Social Security Disability benefits is approved or denied. Understanding what this determination means and what your options are is essential.

If DDS determines that you meet the SSA’s definition of disability , your application will be approved. This means that they have found that you have a medical condition that prevents you from performing any substantial gainful activity (SGA). SGA is defined as work that involves significant physical or mental activities and is done for pay or profit. If you’re unable to perform SGA due to your medical condition, you’re considered disabled under the SSA’s rules.

On the other hand, if DDS determines that you don’t meet the SSA’s definition of disability , your application will be denied. This could be for a variety of reasons. For example, DDS may find that your medical condition isn’t severe enough to prevent you from working, or that you’re still capable of performing your past work or some other type of work. They may also deny your application if they find that you haven’t provided enough medical evidence to support your claim.

If your application is denied, don’t despair! You have the right to appeal the decision. In fact, many initial applications are denied, and it’s not uncommon for people to have to go through the appeals process to get approved for benefits. The appeals process involves several levels of review, each with its own set of rules and procedures. We’ll talk more about the appeals process in the next section.

Regardless of whether your application is approved or denied, you’ll receive a written notice from the SSA explaining the decision. If your application is approved, the notice will tell you how much your monthly benefit will be and when you can expect to receive your first payment. If your application is denied, the notice will explain the reasons for the denial and provide instructions on how to file an appeal. Be sure to read the notice carefully and understand your rights and options.

So, your initial application for Social Security Disability benefits was denied? Don’t sweat it! The appeals process is there for a reason, and many people find success by pursuing their claim further. It’s important to understand each stage of the appeals process and what you need to do to strengthen your case. Let’s break it down.

The first stage of the appeals process is reconsideration . This involves having your case reviewed by a different DDS examiner than the one who made the initial determination. The examiner will look at all the evidence that was submitted with your initial application, as well as any new evidence that you provide. You have 60 days from the date of the denial notice to file a request for reconsideration. Be sure to include any new medical information or other evidence that supports your claim.

If your request for reconsideration is denied, the next stage is a hearing before an administrative law judge (ALJ) . This is your opportunity to present your case in person and explain why you believe you’re entitled to benefits. You can bring witnesses to testify on your behalf, and you can question any witnesses that the SSA presents. The ALJ will review all the evidence and make a decision based on the SSA’s rules and regulations. You have 60 days from the date of the reconsideration denial to request a hearing.

If you disagree with the ALJ’s decision, you can appeal to the Appeals Council . The Appeals Council is a higher level of review within the SSA. They’ll review the ALJ’s decision to see if it was based on legal error or if there’s new evidence that warrants a different outcome. The Appeals Council can affirm, modify, or reverse the ALJ’s decision, or they can send the case back to the ALJ for further consideration. You have 60 days from the date of the ALJ’s decision to file an appeal with the Appeals Council.

If you’re not satisfied with the Appeals Council’s decision, your final option is to file a lawsuit in federal court . This is a complex and time-consuming process, and it’s generally recommended to seek the assistance of an attorney if you’re considering this step. The federal court will review the SSA’s decision to see if it was supported by substantial evidence. If the court finds that the SSA’s decision was not supported by substantial evidence, they can send the case back to the SSA for further consideration.

Navigating the appeals process can be challenging, but it’s important to remember that you have the right to appeal a denial. Be persistent, gather as much evidence as you can, and don’t hesitate to seek help from a disability advocate or attorney.

Tips for a Successful Application

Okay, guys, let’s talk about some tips that can seriously boost your chances of getting approved for Social Security Disability benefits. Applying can be tough, but with the right approach, you can make the process smoother and more successful.

First and foremost, be thorough and accurate when completing your application. Provide as much detail as possible about your medical condition, work history, and daily activities. Don’t leave anything out, and don’t exaggerate or downplay your limitations. The more information you provide, the better the SSA will be able to understand your situation.

Next, gather all your medical records and submit them with your application. This includes doctor’s reports, hospital records, lab results, and any other documentation that supports your claim. Make sure your medical records clearly describe the nature of your illness or injury, how it affects your ability to function, and any treatments you’ve received. The stronger your medical evidence, the better your chances of being approved.

It’s also a good idea to seek regular medical treatment and follow your doctor’s recommendations. This shows the SSA that you’re taking your medical condition seriously and that you’re doing everything you can to improve your health. It also provides valuable documentation that can support your claim.

Consider seeking help from a disability advocate or attorney . These professionals have experience navigating the Social Security Disability system and can provide valuable guidance and support. They can help you prepare your application, gather medical evidence, and represent you at hearings. While it’s not required to have an advocate or attorney, it can significantly increase your chances of being approved.

Finally, be patient and persistent . The Social Security Disability process can take a long time, and it’s not uncommon to be denied at the initial application stage. Don’t give up! If your application is denied, appeal the decision and continue to fight for your benefits. With persistence and the right approach, you can eventually get the benefits you deserve.

By following these tips, you can increase your chances of a successful Social Security Disability application. Remember to be thorough, gather your medical records, seek regular treatment, and consider getting help from a professional. Good luck!