Pierer Mobility Group: A Comprehensive Guide

P.Educativa 36 views
Pierer Mobility Group: A Comprehensive Guide

Pierer Mobility Group: A Comprehensive Guide

Hey everyone! Ever heard of the Pierer Mobility Group ? If you’re a fan of motorcycles, e-bikes, or even just keeping up with the automotive industry, chances are you’ve come across this name. This guide is your ultimate Pierer Mobility Group Wiki , designed to break down everything you need to know about this powerhouse. We’ll dive into what the company does, its brands, its history, and what the future holds. So, buckle up, because we’re about to take a deep dive into the fascinating world of Pierer Mobility Group !

What is Pierer Mobility Group? Unveiling the Company

Alright, let’s start with the basics. Pierer Mobility Group is a major player in the global powered two-wheeler market. They’re not just any company; they’re a leading European manufacturer, known for their focus on innovation, design, and performance. Think of them as the masterminds behind some seriously cool rides. But they’re not just about motorcycles; they’ve expanded into e-bikes and related mobility solutions. That’s right, they’re looking to the future and making sure they stay ahead of the curve! They’re all about creating top-notch products that thrill riders and offer sustainable mobility options. Pierer Mobility Group is a company that’s constantly evolving, adapting to market trends, and pushing the boundaries of what’s possible in the world of two-wheeled transportation. They’ve got a portfolio of strong brands, which allows them to hit multiple market segments and customer preferences. It is important to note that the company is based in Austria, and that fact is reflected in its design and engineering principles. The company’s commitment to quality is evident in their products and in the way they conduct their business. Pierer Mobility Group strives to meet its customers’ demands and expectations by providing cutting-edge, innovative products. This commitment to the customer is what sets them apart in a competitive industry.

So, what does that actually mean? They design, develop, manufacture, and distribute a wide range of vehicles, including motorcycles, e-bikes, and related accessories. Their bikes are known for their sporty character, making them popular among enthusiasts. They also offer a comprehensive range of spare parts, which is essential for ensuring that their vehicles can be serviced and maintained. Pierer Mobility Group is more than just a manufacturer; they’re a provider of complete mobility solutions. They are always on the lookout for new technologies and trends, which helps them stay ahead of the competition. The company’s vision is to become the leading global player in the powered two-wheeler market. To do this, they invest heavily in research and development. This commitment to innovation is what allows them to stay ahead of the curve. They are not just focused on making profits, but also on creating a sustainable future. They see the future of transportation as electric, connected, and shared. That’s why they are investing heavily in e-bikes and electric motorcycles.

Diving into Pierer Mobility Group’s Brands: The Stars of the Show

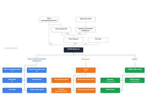
Now, let’s talk about the stars of the show: the brands! Pierer Mobility Group boasts a portfolio of strong brands, each with its own unique identity and target audience. Understanding these brands is key to understanding the group as a whole. Each brand is specifically targeted to certain customers, and the marketing and distribution are set to match this approach. This allows Pierer Mobility Group to address various market segments while maintaining a strong brand image. Let’s take a closer look at some of the most prominent ones:

  • KTM: Ah, KTM. Probably the most recognizable name in the group. KTM is synonymous with off-road dominance and high-performance street bikes. They’re known for their aggressive designs, powerful engines, and a commitment to racing. If you’re into adrenaline-pumping rides, KTM is definitely a brand to check out. The company has a long history in motorsports, and this legacy is reflected in their products. KTM offers a wide range of models, from entry-level bikes to top-of-the-line racing machines. They are very popular among motorcycle enthusiasts for their quality and performance. They are always pushing the boundaries of technology and design.
  • Husqvarna Motorcycles: Once a Swedish brand with a long history, Husqvarna Motorcycles is now part of the Pierer Mobility Group . Husqvarna offers a blend of performance and sophisticated design. They are known for their modern, stylish motorcycles that appeal to a diverse range of riders. They have a strong presence in both on-road and off-road segments. Husqvarna has experienced a resurgence under Pierer Mobility Group and is expanding its product portfolio. They focus on delivering a unique riding experience that combines performance and style. Their models are known for their innovative features and attention to detail. The brand continues to grow and is an important part of the group’s success.
  • GASGAS: GASGAS is a brand that focuses on off-road and trials motorcycles. With roots in Spanish heritage, GASGAS is all about providing affordable and high-performing bikes for off-road enthusiasts. GASGAS is focused on a specific niche and provides high-quality motorcycles for these riders. The brand is known for its competitive pricing and its commitment to the off-road market. GASGAS bikes are designed to be durable, reliable, and easy to maintain. The brand has a strong following among off-road riders worldwide.
  • MV Agusta (Partial Stake): Pierer Mobility Group has a stake in MV Agusta, an Italian brand known for its stunning design and high-performance motorcycles. MV Agusta’s bikes are a blend of art and engineering, appealing to those who appreciate beauty and performance. MV Agusta is a prestigious brand with a rich history. Pierer Mobility Group ’s involvement helps to ensure the brand’s future. The brand is known for its unique designs, advanced technology, and powerful engines. It’s a favorite among motorcycle connoisseurs worldwide.
  • E-Bike Brands: Pierer Mobility Group has also made a significant investment in e-bikes. This is reflected in the brands that they own. The group is expanding into the electric bike market, with brands like R Raymon, which offers a range of e-bikes for different uses. The focus on e-bikes demonstrates their commitment to sustainable mobility. These brands offer a range of e-bikes for various uses. This is a reflection of the group’s focus on sustainable transportation.

These brands make up the core of Pierer Mobility Group , each contributing its own unique flair to the overall success of the company. It’s an impressive lineup, wouldn’t you say?

The History of Pierer Mobility Group: A Look Back

Okay, let’s rewind and take a peek at the history of Pierer Mobility Group . It’s a story of growth, acquisitions, and a clear vision for the future. The company’s story started with the acquisition of KTM in 2012 by Cross Industries AG (which later became Pierer Mobility AG ). This was a pivotal moment, as it set the stage for the group’s expansion. Initially focused on KTM, the group quickly began to grow through strategic acquisitions. One of the early key moves was the acquisition of Husqvarna Motorcycles from BMW in 2013, which significantly expanded their portfolio and market presence. Each acquisition was a strategic move aimed at strengthening their position in the market. The company also strategically partnered with various companies to grow, like Bajaj Auto.

Over the years, the group continued to acquire and integrate other brands, expanding its reach and diversifying its offerings. GASGAS was added to the family, further strengthening its presence in the off-road segment. More recently, the investment in MV Agusta. These moves were all part of a larger plan to establish Pierer Mobility Group as a major player in the powered two-wheeler industry. The company also saw the shift towards electric mobility. That’s why they strategically invested in e-bike brands. Today, the Pierer Mobility Group is a major force in the industry, and its history is a testament to its vision and commitment to innovation. It’s a story of strategic moves, successful acquisitions, and a clear focus on the future.

Pierer Mobility Group’s Future: What’s Next?

So, what does the future hold for Pierer Mobility Group ? Well, they’re not the type to rest on their laurels. They’re constantly looking ahead, anticipating trends, and developing new technologies. A key focus for the group is electric mobility . They recognize the growing demand for electric vehicles and are investing heavily in e-bikes and electric motorcycles. Their goal is to offer a comprehensive range of electric-powered options. This focus is in line with the global shift towards sustainable transportation. They’re also likely to expand their reach in the global market. They already have a strong presence in Europe and are now expanding their reach in other key markets. They are aiming to become a global leader in the industry. The company is investing in research and development to develop cutting-edge products. Innovation is at the heart of their strategy. Expect to see new designs, technologies, and features. They will be looking to enhance their existing brands and potentially expand their portfolio through strategic acquisitions. Pierer Mobility Group is set to be a key player in the future of the motorcycle industry. The company is committed to innovation, sustainability, and global expansion.

Key Takeaways and Final Thoughts

Alright, guys, let’s wrap this up. Pierer Mobility Group is a dynamic company with a diverse portfolio of brands. They’re focused on innovation, design, and performance, with a keen eye on the future of mobility. Whether you’re a motorcycle enthusiast, an e-bike rider, or just someone who appreciates a well-engineered machine, Pierer Mobility Group is a name you’ll want to remember. They’re not just selling products; they’re creating experiences. It is a company that has a clear vision and a commitment to innovation. As the industry evolves, Pierer Mobility Group is well-positioned to remain a major force. So, keep an eye on this company—they’re definitely one to watch! Hope you found this guide helpful. Ride safe, and enjoy the journey!