Mastering Oscillator Main Circuits

P.Educativa 23 views
Mastering Oscillator Main Circuits

Mastering Oscillator Main Circuits

Hey there, electronics enthusiasts and tech-savvy folks! Ever wonder how so many of our modern gadgets, from your smartphone to complex communication systems, keep perfect time and generate those critical signals? Well, a huge part of that magic comes from something called an oscillator main circuit . These unsung heroes are essentially the heartbeat of electronics , generating repetitive electronic signals, often a sine wave or a square wave, at a specific frequency. Without them, countless devices wouldn’t be able to function, making them a fundamental building block in almost every electronic design you can imagine. Today, guys, we’re going to dive deep into the fascinating world of oscillator main circuit fundamentals , exploring everything from what they are, why they’re so crucial, and even how to troubleshoot them when things don’t quite go to plan. So, buckle up, because we’re about to unlock the secrets behind these essential circuits and help you truly master them!

The Heartbeat of Electronics: Understanding Oscillator Main Circuits

Understanding oscillator main circuits is absolutely crucial for anyone dabbling in electronics, whether you’re a seasoned engineer or just starting out with a DIY project. Think about it: every clock, every radio, every digital processor needs a steady, rhythmic pulse to synchronize its operations. That pulse is generated by an oscillator. At its core, an oscillator main circuit is an electronic circuit that produces a repetitive, oscillating electronic signal, often a sine wave or a square wave, without any external input signal. It literally creates its own signal from DC power. This capability is what makes them indispensable across a vast array of applications. From the precise timing in microcontrollers to the carrier waves in radio frequency (RF) transmitters and receivers, and even the image generation in display technologies, oscillators are quietly doing their job, ensuring everything runs smoothly. Without stable and accurate oscillators, our digital world would simply grind to a halt. Imagine trying to transmit data over Wi-Fi without a stable frequency, or your computer’s CPU struggling to process instructions without a consistent clock signal – it would be chaos! That’s how important oscillator main circuits are. There are several different flavors of oscillators, each suited for particular applications. For instance, we have RC oscillators , which use resistors and capacitors to determine frequency, often found in lower-frequency applications like audio signal generation. Then there are LC oscillators , which utilize inductors and capacitors, perfect for higher-frequency RF applications due to their high Q factor. Crystal oscillators , on the other hand, employ piezoelectric crystals for incredibly stable and precise frequencies, making them the go-to choice for digital clocks and communication systems where accuracy is paramount. Each type operates on slightly different principles but shares the common goal of generating a continuous waveform. The basic principle behind all oscillators involves positive feedback and gain. Essentially, a small noise signal is amplified and fed back into itself in phase, growing until it reaches a stable amplitude determined by the circuit’s characteristics. This continuous loop of amplification and feedback is what sustains the oscillation. Really understanding these core concepts is the first step to truly mastering oscillator main circuits and troubleshooting them effectively when they don’t behave as expected. So, whether you’re designing a new circuit or diagnosing an existing one, a solid grasp of these principles will be your best friend.

Dive Deep into Oscillator Main Circuit Fundamentals

To truly grasp oscillator main circuit fundamentals , we need to break down these circuits into their essential components and understand how they interact. It’s not just about slapping a few parts together; there’s a delicate balance and a specific set of conditions that must be met for stable and reliable oscillation. Understanding these fundamental principles isn’t just academic; it’s practically essential for anyone looking to design, maintain, or troubleshoot electronic systems. Seriously , guys, this is where the rubber meets the road. If you skip over these basics, you’ll constantly be scratching your head when your circuits don’t perform as expected. So, let’s get into the nitty-gritty of what makes an oscillator tick, focusing on the core elements and the critical conditions for sustained oscillation.

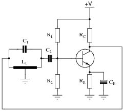
Anatomy of an Oscillator: Key Components

At the heart of every functional oscillator, you’ll typically find three main ingredients working in harmony: an active device , a frequency-determining network , and some form of amplitude limiting . Let’s break these down, because understanding their individual roles is key to comprehending oscillator main circuit fundamentals . The active device is essentially the amplifier that provides the gain needed to sustain the oscillation. This could be a Bipolar Junction Transistor (BJT), a Field-Effect Transistor (FET), or an operational amplifier (op-amp). Its job is to take a small signal, amplify it, and send it back into the feedback loop. Without sufficient gain, the oscillations would simply die out. Imagine trying to keep a swing going without a push – it eventually stops. The active device provides that continuous