IPhone Nothing: Troubleshooting Guide

P.Educativa 60 views
IPhone Nothing: Troubleshooting Guide

iPhone Nothing: Troubleshooting Guide

Hey guys, ever had your iPhone just go completely black? Like, nothing happens when you press the buttons, try to wake it up, or even connect it to a charger? It’s super frustrating, right? This is what we call the “iPhone nothing” situation, and it can happen for a bunch of reasons. Don’t panic, though! In this guide, we’re going to dive deep into why your iPhone might be showing absolutely nothing and, more importantly, how you can try to fix it. We’ll cover everything from simple software glitches to more serious hardware issues, so stick around, and let’s get your iPhone back to life!

Why is My iPhone Screen Black?

So, your iPhone screen is black, and you’re wondering, “ Why is my iPhone screen black? ” This is the million-dollar question when you’re facing the dreaded “iPhone nothing” scenario. There are a few common culprits behind a black screen of death. Sometimes, it’s just a minor software glitch. You know how sometimes your computer freezes up? It can happen to your iPhone too, and a frozen screen might appear completely black. This is often the easiest fix, usually involving a simple restart or force restart. Other times, the battery might be completely drained. If you’ve run your iPhone down to zero percent and left it like that for a while, it might take a bit of time connected to a charger before you see any signs of life. It’s like your phone is taking a really, really deep nap. Another common reason is a faulty charger or cable. You might think your iPhone is dead, but it’s actually just not getting any power! So, before you assume the worst, always try a different charger and cable, preferably an Apple-certified one. We’ll go into more detail about troubleshooting these specific issues later on.

What to Do When Your iPhone Shows Nothing

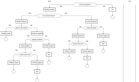
Okay, so your iPhone is showing absolutely nothing. What now? When your iPhone shows nothing , it’s easy to feel helpless, but there are several steps you can take. The first and simplest thing to try is to give it a good, long charge. Plug your iPhone into a known working power source using a reliable cable and adapter. Leave it for at least 30 minutes, sometimes even an hour. If you see a charging screen pop up, congratulations! You just needed to wake up your battery. If nothing happens after charging, the next step is to try a force restart. This is different from a regular restart and can often jolt a frozen iPhone back to life. The method for a force restart varies depending on your iPhone model, so we’ll break that down for you. Sometimes, the issue might be with the screen itself. Maybe the phone is actually on, but the display isn’t working. You can try listening for sounds, like notification alerts or the keyboard typing sound, to see if the phone is responding. If you suspect a screen issue, it’s best to seek professional help. Remember, patience is key here. Don’t keep frantically pressing buttons or trying to force things, as you might cause more damage. Let’s walk through these steps methodically.

Force Restart Your iPhone

Let’s talk about the magic trick: force restarting your iPhone . This is often the go-to solution when your iPhone is unresponsive and showing absolutely nothing. It’s like giving your phone a hard reboot, bypassing the usual shutdown process. The exact steps for a force restart depend on your iPhone model, so pay attention here, guys! For iPhone 8 and later models (including iPhone SE 2nd and 3rd gen), you’ll press and quickly release the Volume Up button, then press and quickly release the Volume Down button, and finally, press and hold the Side button (the power button) until you see the Apple logo. For iPhone 7 and iPhone 7 Plus, you need to press and hold both the Volume Down button and the Side button simultaneously until the Apple logo appears. If you have an older iPhone model, like an iPhone 6s or earlier (including iPhone SE 1st gen), you’ll press and hold both the Home button and the Side button (or Top button on older models) until the Apple logo shows up. Doing a force restart can fix temporary software glitches that might be causing your iPhone to freeze or become completely unresponsive. It doesn’t erase any of your data, which is a huge plus! If your iPhone still shows nothing after a force restart, then we might need to explore other options.

Check Your Charging Accessories

One of the most common reasons for an iPhone showing nothing is a problem with the charging setup. Yes, seriously! Before you convince yourself that your iPhone is dead beyond repair, double-check your charging accessories. Is your charging cable frayed or damaged? Even a tiny bit of damage can prevent your iPhone from charging properly. Try using a different, genuine Apple cable or an MFi-certified (Made for iPhone) cable. Also, check your power adapter. Is it working correctly? Sometimes, the adapter itself can fail. Try plugging it into a different outlet or using a different adapter altogether. And don’t forget the charging port on your iPhone! Dust, lint, or debris can accumulate in there, blocking the connection. Gently clean the port with a dry, soft brush (like a new toothbrush or a can of compressed air – carefully ). Make sure you’re not using metal objects, as that can cause damage. If you’re using a wireless charger, ensure your iPhone is positioned correctly on the pad and that the charger itself is plugged in and working. Sometimes, a simple swap of a cable or adapter can bring your seemingly dead iPhone back to life. It’s a surprisingly common fix, so always rule this out first!

Restore iPhone with iTunes/Finder

If your iPhone is still showing absolutely nothing, even after trying a force restart and checking your accessories, it might be time to consider restoring it using iTunes (on older Macs and Windows PCs) or Finder (on newer Macs). This process is a bit more involved, and it will erase all content and settings on your iPhone, but it can often resolve deep-seated software issues that are causing the “iPhone nothing” problem. First, you’ll need to put your iPhone into recovery mode. The steps to enter recovery mode are similar to the force restart steps but with a slight difference. For most iPhones, you’ll connect your iPhone to your computer while holding down the appropriate button (Side button for iPhone 8 and later, Volume Down for iPhone 7 7 Plus, Home button for older models) until you see the recovery mode screen (a cable pointing to a computer icon). Once your iPhone is in recovery mode, iTunes or Finder should detect it and prompt you to either Update or Restore. Choose Restore . This will download the latest iOS software and install it on your iPhone. Important: This process will completely erase your iPhone. So, if you have any data that isn’t backed up, it will be lost. Make sure you have a recent backup (iCloud or computer) if possible before attempting this. It’s a more drastic step, but it’s often very effective in bringing a bricked iPhone back to life.

When to Seek Professional Help

So, you’ve tried everything – charging, force restarting, checking accessories, even restoring with iTunes/Finder – and your iPhone is still showing nothing. Ugh! At this point, it’s probably time to admit defeat and seek professional help . This usually means contacting Apple Support or visiting an Apple Store or an Apple Authorized Service Provider. If your iPhone is still under warranty or covered by AppleCare+, you might be able to get a repair or replacement for free or at a reduced cost. Describe the problem clearly to them: mention that your iPhone shows nothing, that you’ve tried all the troubleshooting steps, and the specific model you have. They have specialized tools and expertise to diagnose hardware issues that you can’t fix at home. This could include problems with the logic board, battery, or display that aren’t apparent from the outside. Don’t try to open up your iPhone yourself unless you’re a seasoned pro; you could end up causing more damage and voiding any potential warranty. Letting the experts handle it is often the safest and most efficient way to get your iPhone back in working order when all else fails.

Hardware Issues and Your iPhone

Sometimes, the “iPhone nothing” issue isn’t just a simple software bug or a dead battery. It could point to a more serious hardware issue with your iPhone . For instance, if your iPhone has been dropped, exposed to water, or subjected to extreme temperatures, internal components might have been damaged. A faulty battery can also cause your iPhone to refuse to turn on, even when connected to power. The screen itself might have failed, meaning the phone is technically on and functioning, but you can’t see anything. Diagnosing hardware problems can be tricky for the average user. Signs might include the phone getting unusually hot, making strange noises, or showing absolutely no response to any input. If you suspect a hardware problem, especially after trying all the software-based troubleshooting steps, it’s crucial to get it diagnosed by professionals. Apple technicians have the tools to test individual components and determine if a repair or replacement is necessary. Ignoring potential hardware issues could lead to more significant problems down the line, so it’s always best to address them promptly. Remember, your iPhone is a complex piece of technology, and sometimes, its parts just give out.

Contacting Apple Support

If you’ve exhausted all DIY troubleshooting for your “iPhone nothing” situation, the next logical step is contacting Apple Support . They are the experts, and they can guide you through the next steps, whether it’s arranging a repair, scheduling a Genius Bar appointment, or advising on replacement options. You can reach out to them through their website, the Apple Support app on another device, or by phone. Be prepared to provide your iPhone’s serial number and a detailed account of the problem and the troubleshooting steps you’ve already taken. This information will help them diagnose the issue more efficiently. They’ll likely ask you to try a few more advanced steps or guide you on how to send your device in for service. If your iPhone is still under warranty, this is your best bet for getting it fixed without breaking the bank. Don’t hesitate to reach out; that’s what they’re there for! They can help determine if it’s a hardware defect or a persistent software issue that requires their intervention. Getting professional support is key when you’ve hit a wall with your iPhone.

Conclusion: Don’t Give Up on Your iPhone!

Experiencing the “iPhone nothing” black screen can be super stressful, but as we’ve covered, there are plenty of steps you can take to try and revive your device. From simple charging and force restarts to more advanced restore options, most common issues can be resolved without needing immediate professional intervention. Remember to check your accessories carefully, as a faulty cable or adapter is a surprisingly frequent culprit. If none of the home remedies work, don’t despair! Don’t give up on your iPhone! It might be time to seek professional help from Apple Support or an authorized repair center. They can diagnose and fix hardware issues that are beyond the scope of user troubleshooting. Your iPhone is a valuable tool, and with a bit of patience and the right approach, you can often bring it back from the brink. Keep this guide handy for future reference, and good luck getting your iPhone back online!